| br>
〖层次/类型/顺序〗国际日界线<-->〖案例〗国际日界线
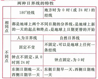
〖判断/辨析〗国际日界线 (1)180°经线的确定。 根据经度或者经线两侧的日期进行推断;在无图的情况下一般采用绘制极点俯视图的方法,也可以绘制侧视展开图,在图上先确定180°经线,然后根据解题的需要确定其他经线。 (2)地方时为0时(或24时)的经线的确定 夜半球中间的经线就是地方时为0时的经线;昼半球中间的经线就是地方时为12时的经线,此经线相对的一条经线就是地方时为0时的经线;根据晨线与赤道的相交点的经线地方时为6时,昏线与赤道相交点的经线地方时为18时,或者根据其他已知经线的地方时进行推算。

〖层次/类型/顺序〗国际日界线<-->〖案例〗国际日界线
全网搜索"〖判断/辨析〗国际日界线"相关
|