| br>
〖性质/特征/结构〗气压带和风带的形成<-->〖规律〗气压带和风带的形成
〖成因〗气压带和风带的形成 1、基本原理:理想状况下赤道与极地间的热力环流 2、影响其形成的主要因素: 形成地球上近地面气压带和风带的主要因素有两个:热力因素和动力因素。 (1)、热力因素指赤道附近因受势较多,近地面形成低气压带;两极地区则因为寒冷,空气收缩,密度增大,近地面形成高气压带。高空的气压正好相反,在赤道上空,形成高气压带,两极上空气压则相对较低。 (2)、受地转偏向力的影响,赤道上空向南北分流的气流,在南北纬30°附近的高空积随,迫使那里的空气产生下沉运动,在近地面形成高气压带。这种空气运动就是形成气压带的动力因素。 ①气压带的形成:
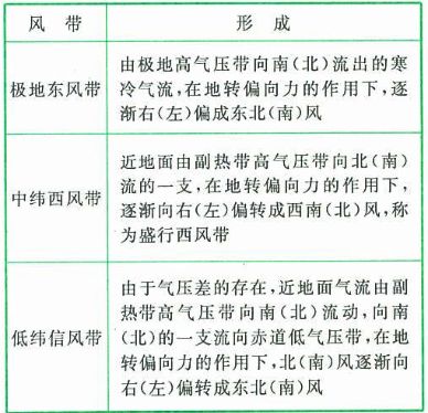
 ②风带的形成:

〖性质/特征/结构〗气压带和风带的形成<-->〖规律〗气压带和风带的形成
全网搜索"〖成因〗气压带和风带的形成"相关
|