活在当下,做最好的自己!
收藏夹
我的
站内搜索:
高级搜索
首页
>
地理
>
基础知识
>
必修二
〖概念概况〗环境伦理
br>
〖比较〗循环经济
<-->
〖概念概况〗环境问题的产生
〖概念概况〗
环境伦理
环境伦理主要是指人对自然的伦理。
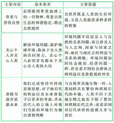
它涉及人类在处理与自然之间的关系时,什么是正当、合理的行为,以及人类对于自然应当承担怎样的义务等道德问题。正确的伦理观的主要内容、基本要求如下表:
环境伦理观的主要内容是尊重与善待自然,关爱人类并尊重个人,兼顾当代人与后代人的利益。核心是实现人类与环境关系的和谐。
〖比较〗循环经济
<-->
〖概念概况〗环境问题的产生
全网搜索"〖概念概况〗环境伦理"相关
来顶一下
返回首页
收藏知识
相关知识
无相关信息
发表笔记
共有
条笔记
验证码:
学习笔记(共有
0
条)
开心教练从2004年开始自费开设这个网站. 为了可以持续免费提供这些内容, 为维持网站运营,请大家随意打赏或者点击以下广告,谢谢!,
(微信中可直接长按微信打赏二维码。)
微信
支付宝
开心教练QQ:29443574
1.0
© 2004-2023
91学
(
闽ICP备11019754号-1
)