| br>
〖概念概况〗协调人地关系的主要途径<-->〖比较〗协调人地关系的主要途径
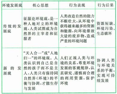
〖措施/问题〗协调人地关系的主要途径 (一)树立可持续发展的观念 1、树立可持续发展观念 2、树立正确的环境伦理观 3、树立正确的环境发展观
 (二)调整人类行为 1、政府行为的调整 ①落实环境保护的法律、法规; ②预防污染为主,严控污染发生;③计算某区域的资源环境承载力; ④加强对自然资源开发利用的管理; ⑤建立环境与发展的综合决策机制; ⑥大理发展环保产业; ⑦加强对产品的环境监督管理; ⑧完善各种环境税费的征收。 2、市场行为的调整 ①变末端治理为全过程的清洁生产; ②实行科学管理; ③企业经营目标兼顾经济、社会、环境三个目标; ④统一策划企业发展战略 ⑤减少流通领域的浪费; ⑥具体可行的环境行为标准融入员工的考评、奖惩机制。 3、公众行为的调整 ①节约资源,减少污染; ②减少过度包装,倡导简朴生活; ③绿色消费,选购环保产品; ④珍爱生灵,万物共存; ⑤积极参加环保活动; ⑥普及环保知识; ⑦实行垃圾分类。 (三)控制人口规模 (四)转变经济发展模式
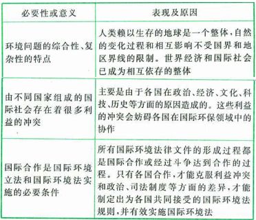
 (五)国际合作
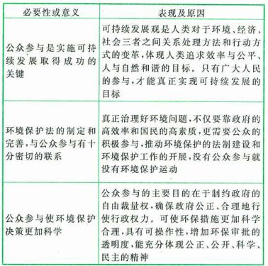
 (六)公众参与
 (七)发展循环经济
 循环经济具体形式:

〖概念概况〗协调人地关系的主要途径<-->〖比较〗协调人地关系的主要途径
全网搜索"〖措施/问题〗协调人地关系的主要途径"相关
|