| br>
二战后不断调整的美国经济政策<-->社会福利制度
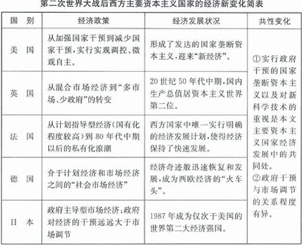
二战后主要资本主义国家的经济运行模式 1.二战后资本主义经济主要变化: ⑴在市场经济的前提下,各主要资本主义国家加强了对经济的干预。国家对经济的宏观调节,已经成为当代资本主义经济制度的一个重要组成部分。 ⑵福利国家在战后得到发展,特别在北欧地区,福利制度至为完善。 ⑶第三产业的蓬勃发展。 ⑷美国出现了以知识经济为基础的 “新经济”,高科技的发展和不断的技术创新,推动了美国经济的持续增长。 2.二战后的英国经济——混合市场经济 由混合市场经济到“多市场、少政府” (1)混合市场经济:①第二次世界大战后.英国政府信奉凯恩斯主义,实施国家干预政策,主张国家不采用经济计划的方式,而采用经济政策进行调控。②英国经济的发展显示出私人企业与国有化相结合、国家计划与市场经济相结合、同家干预与自由竞争相结合的特征,形成一种混合市场经济。 (2)撒切尔夫人经济政策的改变:①1979年,以撒切尔夫人为首的保守党执政。她放弃凯恩斯主义,改行货币主义政策,推出一系列经济改革政策,调整经济运行机制。②20世纪90年代,英国由第二次世界大战后的国家过多干预向经济自由主义转变;国家资本比重下降,私人资本得到加强;经济计划程度下降,自由市场作用增大,国家干预减弱,自由竞争加强。③这种“多市场、少政府”的转变已成为英国经济发展的趋势。 3.二战后的法国——计划指导型经济模式 (1)加大政府干预:第二次世界大战后,法国加大了政府干预经济的力度,以实现调整经济结构和加快经济发展的目标。 (2)计划指导型经济模式:①1946年,法国三党联合政府确定了大规模实施企业国有化、经济计划化和建设福利同家的发展方针。②在经济发展过程中,法国逐渐形成计划与市场相结合、国有企业与私人企业共存的计划指导型经济模式。③政府通过提高国有企业比重和制定经济计划,对社会经济进行全面指导和调节,并且利用财政、税收、价格等手段,使计划达到预期目的。 (3)经济发展状况:法国是西方国家中唯一实行明确的经济发展计划的国家,法国的政府干预模式使经济保持了快速发展。20世纪80年代中期以后,受新经济自由主义评价,法国也开始了私有化浪潮。 4.二战后的德国——“社会市场经济” (1)建立:1949年上台的阿登纳政府没有对联邦德国经济进行大规模的国有化改革,而是废除以行政控制为特征的中央统制经济,建立介于计划经济和市场经济之间的“社会市场经济”。 (2)特征:让市场充分发挥调:宵作用;同时,政府建立完善的社会保障制度,保障人民的基本生活。 (3)〖内容〗限制垄断行为,保护竞争秩序;实行稳定的财政政策和货币政策;用收入调节政策来实现相对的社会公平。 (4)成效:沿着这一发展模式,联邦德国经济奇迹般地迅速恢复和发展,成为西欧经济的“火车头”。 5.二战后的日本——政府主导型市场经济 (1)形成:第二次世界大战后初期,为了恢复和重建经济,日本政府实行“统制经济体制”,对国民经济进行高度统制。20世纪50年代中期以后,日本逐步确立起以市场调节为基础的自由竞争机制,但政府始终掌握社会经济计划和经济政策的决策权,形成政府主导型市场经济。 (2)特征:政府对经济的干预远远大于市场调节。 (3)成效:①1987年,日本成为仅次于美周的世界第二经济大国。②进入20世纪90年代,尽管日本出现“泡沫经济”,经济发展速度有较大幅度下降,但是日本作为经济强国的地位没有动摇。 6.当代西欧和日本各资本主义国家政府干预经济的特点 (1)英国和法国战后都推行国有化运动,扩大国有经济成分,联邦德国没有进行大规模的国有化改革。 (2)英国不采用计划经济的方式,而法国、日本都由政府制定经济计划,对经济、企业进行有计划的指导与调节,联邦德国则建立了介于计划经济和市场经济之间的“社会市场经济”。 (3)英国、法国、联邦德国都致力于建立完善的社会保障制度。与美英相比,联邦德国政府致力于货币的稳定,宁可忍受大量实业的压力,没有采用财政赤字的手段解决就业问题,联邦德国特别注意用收入政策来实现相对的社会公平,为此专门颁布实施了一系列法律。 7.第二次世界大战后西方主要资本主义国家的经济新变化简表:

二战后不断调整的美国经济政策<-->社会福利制度
全网搜索"二战后主要资本主义国家的经济运行模式"相关
|