面向未来,活在当下!
收藏夹
我的
站内搜索:
高级搜索
首页
>
生物
>
基础知识
>
分子与细胞
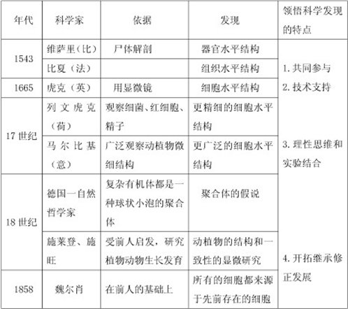
细胞学说的建立过程
br>
生命系统各结构层次的关系
<-->
细胞学说的主要内容
细胞学说的建立过程
1、从发现细胞和建立细胞学说的科学家的角度
维萨里→比夏→虎克→列文虎克→马尔比基→施莱登→施旺→耐格里→魏尔肖
2、从科学技术的发展角度
肉眼观察 → 光学显微镜观察 → 电子显微镜观察
3、从科学实验的角度
解剖人尸体→观察死细胞→观察动、植物的活细胞→观察受精卵的分裂
生命系统各结构层次的关系
<-->
细胞学说的主要内容
全网搜索"细胞学说的建立过程"相关
来顶一下
返回首页
收藏知识
相关知识
无相关信息
发表笔记
共有
条笔记
验证码:
学习笔记(共有
0
条)
开心教练从2004年开始自费开设这个网站. 为了可以持续免费提供这些内容, 并且没有广告干扰,请大家随意打赏,谢谢!,
(微信中可直接长按微信打赏二维码。)
微信
支付宝
开心教练QQ:29443574
1.0
© 2004-2023
91学
(
闽ICP备11019754号-1
)