面向未来,活在当下!
收藏夹
我的
站内搜索:
高级搜索
首页
>
生物
>
基础知识
>
分子与细胞
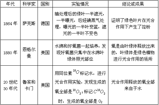
光合作用重要实验总结
br>
光合作用的发现及研究历史
<-->
光合作用
光合作用重要实验总结
〖内容〗
〖辨析〗
1、“普里斯特利把小鼠和绿色植物一起放在密闭的玻璃罩内,小鼠不会死亡”这可以证明绿色植物在光照下吸收二氧化碳放出氧气从而更新了空气吗?
不可以。普里斯特利的实验证实了植物可以更新空气,但他并没有发现光在植物更新空气中的作用,而是将空气的更新归因于植物的生长。
2、“绿叶在光下制造有机物”实验中,将绿色叶片先放在暗处几小时的目的是什么?
将叶片中原有的淀粉耗尽。
植物体在光合作用下可以制造有机物,为了证明有机物是光合作用产生的,就需要在暗处将叶片中原有的淀粉耗尽。
光合作用的发现及研究历史
<-->
光合作用
全网搜索"光合作用重要实验总结"相关
来顶一下
返回首页
收藏知识
相关知识
无相关信息
发表笔记
共有
条笔记
验证码:
学习笔记(共有
0
条)
开心教练从2004年开始自费开设这个网站. 为了可以持续免费提供这些内容, 并且没有广告干扰,请大家随意打赏,谢谢!,
(微信中可直接长按微信打赏二维码。)
微信
支付宝
开心教练QQ:29443574
1.0
© 2004-2023
91学
(
闽ICP备11019754号-1
)