面向未来,活在当下!
收藏夹
我的
站内搜索:
高级搜索
首页
>
生物
>
基础知识
>
稳态与环境
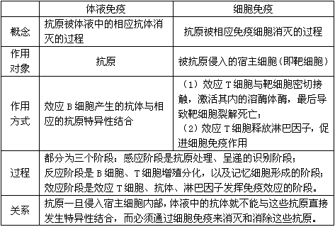
体液免疫和细胞免疫的比较
br>
细胞免疫
<-->
非特异性免疫和特异性免疫的比较
体液免疫和细胞免疫的比较
细胞免疫
<-->
非特异性免疫和特异性免疫的比较
全网搜索"体液免疫和细胞免疫的比较"相关
来顶一下
返回首页
收藏知识
相关知识
无相关信息
发表笔记
共有
条笔记
验证码:
学习笔记(共有
0
条)
开心教练从2004年开始自费开设这个网站. 为了可以持续免费提供这些内容, 并且没有广告干扰,请大家随意打赏,谢谢!,
(微信中可直接长按微信打赏二维码。)
微信
支付宝
开心教练QQ:29443574
1.0
© 2004-2023
91学
(
闽ICP备11019754号-1
)