| br>
生物体几倍体的判别<-->实验:低温诱导植物染色体数目变化
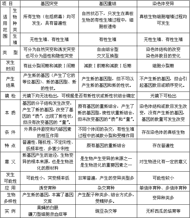
比较染色体变异与基因突变、基因重组的异同 〖比较〗
 ***如图片过大,手机无法显示,可至电脑端查看(m.591up.com),知识点路径与手机相同。 〖联系〗 1、三者均属于可遗传的变异,都为生物的进化提供了原材料; 2、基因突变产生新的基因,为进化提供了最初的原材料,是生物变异的根本来源;基因突变为基因重组提供大量可供自由组合的新基因,基因突变是基因重组的基础; 3、基因重组的变异频率高,为进化提供了广泛的选择材料,是形成生物多样性的重要原因之一; 4、基因重组和基因突变均产生新的基因型,可能产生新的表现型。
生物体几倍体的判别<-->实验:低温诱导植物染色体数目变化
全网搜索"比较染色体变异与基因突变、基因重组的异同"相关
|